欢迎来到健康调查网!
人员查询
车辆查询
县级中心
调研选题
介绍信查询
健康调查网
网站首页
健康舆情
健康内参
健康法制
健康法治
健康时评
健康资讯
媒体报道
健康调研
监督举报
通知公告
热点专题
意见征求
互动交流
政策发布
政策解读
健康发展
健康管理
健康监管
健康数据
人员查询
车辆查询
县级中心
调研选题
介绍信查询
首页
>
健康动态
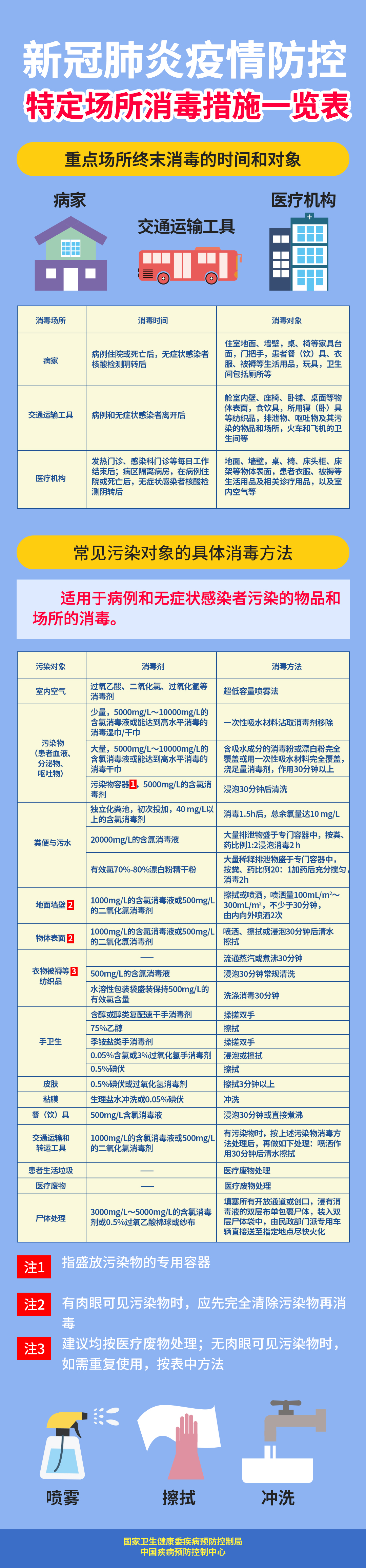
一图读懂:新型冠状病毒肺炎防控方案(第五版)
发布时间:2021-05-07 来源: 作者:
上一篇: 如需就医,孕妈妈如何选择就诊医院?
下一篇: 公众乘坐电梯临时指南(电梯篇)
友情链接
政府网
人大网
政协网
监察委员会
检察院
卫生健康委员会
市场监督管理局
医疗保障局
中医药管理局
本网概况
联系我们
会员服务
免责声明
投稿服务
网站地图
健康产业项目
本网招聘